法治护航民生,改革赋能发展。“十四五”期间(2021-2025 年),天津市人社局以法治为笔、以创新为墨,从政策法规体系精准完善到行政执法规范高效,从普法品牌创新打造到矛盾争议实质化解,在就业优先、人才强市、社保惠民、权益保障等领域深耕细作,走出一条兼具发展力度与法治温度的人社法治之路。以下十件大事,既是五年来天津法治人社建设的生动缩影,更是新时代人社事业高质量发展的坚实答卷。
一、尊法学法守法用法在全市人社系统蔚然成风
习近平法治思想成为党委(党组)理论学习中心组必学内容,专家学者、党校教授与实务律师、机关处长先后20次走上人社讲台,专题讲授、研讨交流习近平法治思想和宪法法律,党委(党组、党总支、党支部)书记每年讲授法治课,领导干部带头学法用法讲法成为自觉共识。学法考法“三清单一题库”(领导干部应知应会学法清单、行政执法人员学法清单、国家工作人员学法清单和考法题库)在全市人社系统广泛推行,形成普遍学法、全员考法、常态用法的良好氛围。官方网站开设“学习宣传贯彻习近平法治思想”专栏,设立习近平法治思想、法治政府建设年度报告、人社“八五”普法、天津人社实践四个版块。将习近平法治思想融入就业创业、社保改革、人才服务等重点工作顶层设计,形成“学思想-践法治-惠民生”闭环机制,让法治信仰融入人社工作血脉。


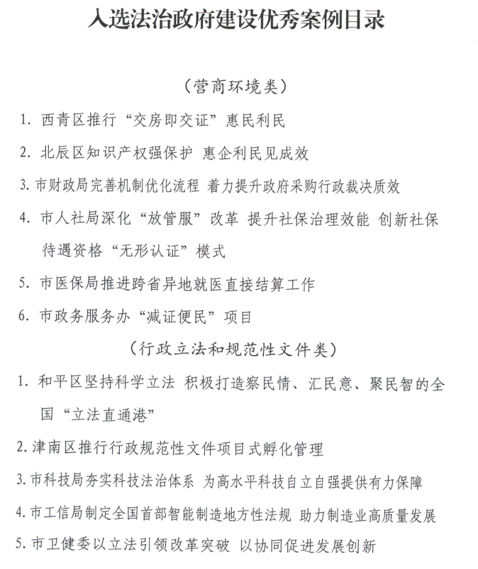
二、连续三年获评天津市法治政府建设优秀案例
《深化“放管服”改革提升社保治理效能 创新社保待遇资格“无形认证”模式》展现用法治思维优化社保服务改革,实现“信息比对+自助认证+上门服务”社保待遇资格认证模式,入选2023年度天津市法治政府建设20个优秀案例。《强化人才发展促进法治保障 助力经济社会高质量发展》展现高质高效完成人才立法任务,为人才发展提供有力保障的法治实践,入选2024年度天津市法治政府建设优秀案例。《强化社会保障卡一卡通法治保障 助力京津冀协同发展走深走实》介绍推动京津冀区域协同立法,用法治保障京津冀协同发展国家战略向更深层次更宽领域不断拓展的典型经验,从114个报送案例中脱颖而出,获评2025年度天津市法治政府建设优秀案例。


三、“一条例两规定”为事业发展保障护航
连续三年开展地方性法规和政府规章立法。全市首部人才发展地方性法规——《天津市人才发展促进条例》涵盖人才培养、开发、引进、流动、使用、评价、激励和服务、保障全领域全链条,对激发人才创新创业活力,助力实施高质量发展“十项行动”具有重要意义。京津冀人力资源社会保障领域第一个区域协同立法——《天津市推进京津冀社会保障卡一卡通规定》,以法治形式固化三地社会保障卡一卡通工作已有成果,为三地社保公共服务共建共享提供法律支撑。全国第一部职业技能培训工作省级政府规章——《天津市职业技能培训规定》,是我市职业技能培训事业发展中的里程碑事件,填补了职业技能培训领域的法律空白。


四、开门立法划出汇聚民智、倾听民声的“同心圆”
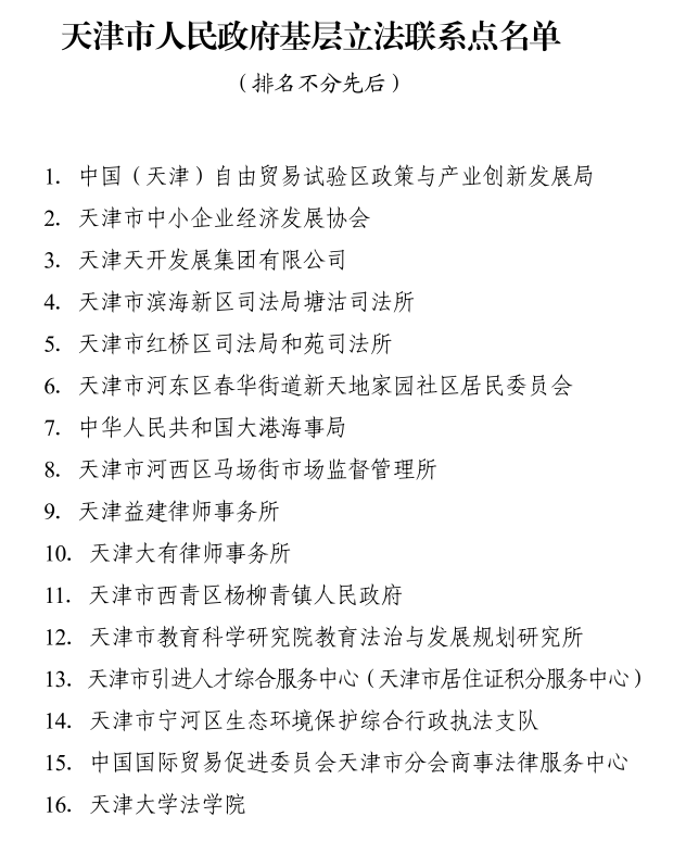
创新建立政策法规观察员制度,从人大代表、政协委员、专家学者、企业家、职工群众、律师、记者等社会各界人士中公开选聘36名人社政策法规观察员,发挥紧密联系群众和基层的优势,为人社立法和文件制定建言献策,广泛听取社会各界意见建议,经验做法被收入2024年天津法治蓝皮书。局属天津市引进人才综合服务中心(天津市居住证积分服务中心)被确定为市政府基层立法联系点。


五、行政规范性文件管理经验在全国人社系统推广
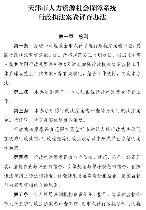
制定行政规范性文件管理办法、后评估办法、公平竞争审查办法等一系列制度,形成了从征求意见、论证评估到合法性审核、集体讨论决定和实施后评估的全过程、全链条、全环节规范管理,与法律法规规章相配套、涵盖人社各领域的规范性文件体系更加健全。立改废释有序开展,三次集中清理政策文件,建立废止失效文件台账,纳入历年废止和失效的文件1900余件。组织多项立法后评估和政策实施后评估,推进人社政策体系协调性、系统性发展。加强行政规范性文件管理的经验做法被人社部在全国人社系统推广。


六、连续五年入选天津市行政执法“示范优案”
开展全市行政执法“示范优案”评选是天津市全面依法治市工作的创新举措,2020年起每年评选1次。自评选开展以来,市人社局依法处理拒不支付劳动报酬、依法解决破产重整企业拖欠劳动报酬、优化超龄从业人员工伤保险政策、创新社保待遇资格“无形认证”、创新博士后管理体制机制助力天开高教科创园引育人才等五个案例先后入选,彰显了人社部门在保障人民群众合法权益、提供质优高效行政服务、强化担当推进政策创新、优化法治化营商环境、保障高质量发展等领域的生动实践和过硬的行政执法规范化专业化水平,为行业执法提供示范作用。


七、行政执法监督促进严格规范公正文明执法
行政执法公示、执法全过程记录、重大执法决定法制审核“三项制度”和“双随机、一公开”监管机制在全市人社系统全面推行,行政处罚裁量权实施办法和轻微违法行为不予行政处罚清单广获好评。逐年制定行政执法监督计划,依托天津市行政执法监督平台开展日常监督。修订行政执法案卷评查办法,按季度开展案卷评查,优秀案卷占比逐季提升。创新开展全市人社系统行政执法互比互评活动,通过普遍自查、交叉互评、经验介绍等方式,促进交流互鉴。在市级部门中首批选聘22名社会人士担任特邀行政执法监督员、聘任6家企业为行政执法监督企业联系点,拓宽社会力量参与执法监督的渠道,让人社执法始终在社会监督下开展,促进更加严格规范公正文明执法。


八、法治宣传教育形成人社特色品牌
创新人社普法模式,组建首支全市人社普法宣传员队伍,自编自演的原创普法视频通过自媒体平台广泛传播。推出全市人社系统十大普法典型案例,示范带动普法责任制全面落实。“人社法治宣传教育基地”打造沉浸式、互动化普法平台,面向公众开放。“人社送策、助企兴业”政策法规巡回宣讲对接活动连续举办三年23场次,惠及企业3000余家,面对面普法、零距离答疑获得一致好评。“人社政策一点通”查询系统提供便利化普法渠道,点击量破1400万,“天津社保直播间”开播45次,吸引169.4万人次观看,工伤预防抖音号300多条原创视频圈粉无数。受邀参加全市“八五”普法中期亮点成效新闻发布会、做客天津生活广播电台分享“八五”普法成效,获评2023年度天津市国家机关“谁执法谁普法”履职报告评议优秀等次,工伤预防普法宣传入选全市十大优秀普法创新案例,局属劳动人事争议仲裁院被评为全国“八五”普法中期表现突出单位。


九、矛盾争议实质性化解成为权益维护的有效路径
以源头预防、多元协同、规范高效为核心推进行政争议实质性化解,畅通复议、信访等诉求渠道,局级领导干部带头接访化解积案,办理行政复议和诉讼案件286件,化解撤诉24件,无败诉案件。健全劳动关系协商协调机制,构建企事业单位、行业商(协)会、街道(乡镇)等多层次的基层劳动人事争议调解组织网络,市、区两级17个联合调解中心实现全市覆盖,组建 386 人调解仲裁专家库强化智力支撑,案件调解成功率超七成,既实现“案结事了”,又为和谐劳动关系、优化法治营商环境提供支持。


十、诚信建设迈出坚实步伐
聚焦人社领域信用体系建设,以制度构建为基础、精准监管为核心、联合惩戒为抓手、诚信激励为补充推进诚信建设。公共信用信息归集目录从2020年底13项扩展到9个类别23项,每年推送人社领域信用信息均超过1.5亿条。在全国人社系统率先实现用人单位劳动保障、民办职业培训机构2个领域信用分级分类监管,科学认定失信行为、规范划定信用等级、精准实施监管措施,在全市人社系统构建起标准一致、数据同步、措施统一的信用监管一张网。

